数据分析看似高大上的名词,最后还是要落实到业务上,要从业务的角度去理解数据、分析数据。在做数据分析时,需要从业务角度切入进去,这就要求我们要把整个业务条线的流程梳理清楚。本文作者从自身工作经验出发,对此展开分析,希望对你有帮助。
上次,我们梳理了业务与数据分析的关系以及业务与数据分析的重要性。根本上的意思,就是告诉我们,不能脱离业务去看“数据”,而是要时刻从业务角度去理解数据、分析数据。可以说,没有业务指导的数据分析是毫无意义的。
对于数据分析领域内驰骋沙场的老手们而言,“做分析要紧贴业务”已经是基本共识。而刚入门数据分析的伙伴,通过上期的推文,也开始意识到理解业务的重要性了。那么,本期就来讨论交流一下,如何清晰地梳理业务流程?即数据分析的基石!
一、业务流程梳理:数据分析的基石在做数据分析时,需从业务角度切入进去,把整个业务条线的流程梳理清楚。我们需要熟悉:客户怎么来、客户的流向是怎样的、需要什么功能来引导客户、怎样维护管理客户、怎样促进成交等流程。只有找到业务流程中的重要节点,才能精准地发现业务上可能存在的问题,进而针对性地解决问题、并提出促进业务增长的方案。我们知道,增长是企业的生命线,从这点来说,对业务流程的梳理,说是数据分析的基石,一点都不为过。
我们总提“业务流程”,那么什么是业务流程呢?
引用百度百科的解释:
“业务流程,是为达到特定的价值目标而由不同的人分别共同完成的一系列活动。”这是广义上的业务流程的含义,而狭义的业务流程,则认为它仅仅是与客户价值的满足相联系的一系列活动。
从业务流程的定义里,我们需要关注这么几个要素:
1、角色:这是业务流程里的第一个基本要素。有了角色才会有分工、有协作,才能完成特定的业务目标。
2、活动:也就是指具体做的事,每个角色都会有具体要做的事。
3、协作:一家公司或者说一个组织里面,不同人做不同事,最终通过协助才能完成一系列的事。而且协作方式上,有并行和串行之分(意思是可以在同一时间完成,或者是不同的时间段里完成)。
4、产出物:每个人有了具体活动,就会有产出,产出的东西形成产出物,以使不同活动在不同岗位间进行转手交接成为可能。
5、规则:正所谓,无规矩不成方圆,活动的内容、方式、责任等也必须有明确的安排和界定。
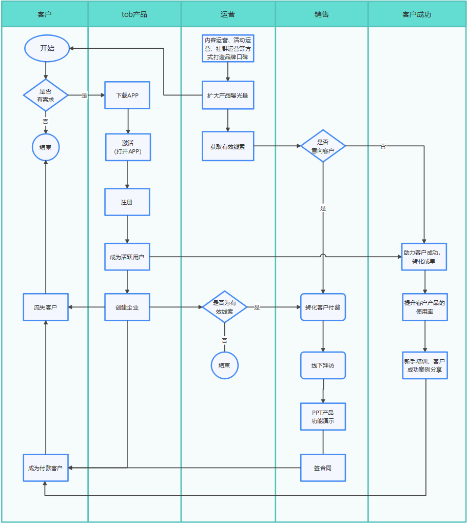
关于业务流程相关的五要素,我们这里还是以某B端产品的职能架构为例,来感受一下业务流程中每个角色的作用。架构下,一般主要有产品设计部(负责技术、测试、产品、设计等)、运营部(负责市场、各类运营等)、销售部(负责销售达成、市场开拓等)、售后服务部(负责售后跟踪、促进转化等)四个部门。关于各部门的重点工作如下:
产品设计部:输出产品方案,帮助商家解决业务问题,包括需求挖掘、需求分析、需求管理等;
运营部:获取足够流量及销售线索,进行内容运营、活动运营、社群运营以及打造品牌口碑等;
销售部:将有效的销售线索,转化至与客户成交这一步骤,需要经常进行线下拜访、PPT演示、签订合同等相关工作。
售后服务部:助力客户成功、转化成单,提升客户产品的使用率,兼任新手培训、客户成功案例分享等工作。
(1)、各部门的相关工作人员,就是各个角色。
(2)、每个角色具体做的事,就是活动。
(3)、产品人员做产品,营销人员获取销售线索,销售做销售转化,客户成功做客户服务,这就是协作。
(4)、营销部门交付有效的客户线索,销售交付已付费的客户,这就是产出物。
(5)、运营部门必须获得的是有效线索才可以交给销售部,而什么是有效线索,也会有相应的标准。产品设计需要的相应标准,这就是规则。
那么,我们对关于业务流程的定义以及包含的基本要素有了一定的了解之后,接下来,我们就来看一下,如何梳理以及绘制业务流程?
其实,梳理业务流程是一个相当复杂的过程,这个过程主要是以实际的业务场景为基础来获取业务信息,然后抽象出一个以参与对象为节点的业务流程。在形式上,我们可以使用【泳道图】等工具将流程的要素及细节等信息,用一目了然的方式展现出来。展示步骤如下:

1)获取详细且真实的业务流程我们一般有两种获取业务流程的方法:从业务那边直接获取,或者依靠自己去观察、了解业务流程。
关于第一种,好处是,业务部门一般都会有现成的整理好的流程。但缺点是,这种模式一般不能直接拿来用。因为很多业务都是针对自己当前的业务整理的,或者针对自己部门的业务整理,并不是完整的全局流程。而产品设计需要考虑全局性,甚至未来的扩展性。
关于第二种,需要费时费力,但是完成后效率将倍增。如果业务部门没有纸面上的流程图,只能靠业务人员的口述去了解他们的业务流程。这时最好的方法,就是自己先模拟走一遍流程,最终落到纸面上,形成业务流程。然后我们拿着这份流程图与业务再次进行核实,甚至需要重复核实及校对,因为流程常常会随着业务方向的变化而变化。在这一点上,我们按照这样的步骤,来逐一完成各个节点业务的流程。
2)明确全业务流程的关键角色首先要弄清楚哪些人会参与解决问题。
解决一个问题往往需要完成多个任务,每一个任务都会由一个或多个人参与。找到那些执行相同任务的人,把他们定义为一个角色。
针对B类产品客户可能不仅仅是单一角色,可能还会涉及到多个角色,如:销售员、客服、运营人员,在不同阶段参与人和参与度都不同。可能会涉及到产品定位以外的人员,比如技术人员等。早期可不做深入挖掘,但也需要收集,了解其参与的作用。
3)识别路径节点解决一个问题需要执行很多任务,但并非所有的任务都是关键业务节点。
关键任务节点有两个特征:一是能够推进业务往下进行,二是推动业务在不同角色间流转。业务流程路径则反应了整个业务流程逻辑。通过关键节点转化关系及结果,反应业务状况的好坏。
当然,这些都是用户在业务进行到一定的阶段需要完成的一些相对大一点的阶段性的目标。这些目标在后续需要进行进一步的细分处理拆解子目标,作为后期切分页面的依据。
4)找到用户参与的关键步骤业务流程的设计中,如果加入用户参与的角度,会使整个流程更具有针对性和合理性。
完整的业务流程中,参与人大部分是团队内部的成员,加入外部成员后,相当于引入了可以提供反馈及增长动力要素。
而这一点,在流程设计及页面优化和调整上,起到关键作用。梳理业务流程不是简单的照搬,需要分析现有实际场景中各节点的必要性,现有流程是否可以进行优化或者调整。
5)留意不同业务场景对流程的影响从产品生命周期中,我们需要考虑,周期内不同阶段的营销及管理策略的差异,会给业务流程带来的影响。
从业务场景中,我们需要考虑,同一个场景内不同画像的客户群体的差异,会给业务流程带来的影响。甚至在某些特殊的时间节点和场合,例如像“双十一”等业绩旺季的业务流程调整。
总体来说,我们梳理业务流程的初衷,是便于我们进行数据采集及分析,而分析的结论和成果,还是要同步给业务团队。因此,我们既要站在数据分析的专业角度上给予业务团队关于流程的优化方案及分析结果,还要提醒业务团队不同场景下的战略调整,最终促成业务增长。
二、总结以上是梳理业务流程需要明确的相关内容。获取这些信息的方法,可以通过:现场调研、用户访谈、场景观察等方法获悉。获悉信息后,我们需要将相关内容分类梳理归集存档,存档结果可以通过【泳道图】表现出来。

整个流程走下来,我们对业务流转和规则也就有了比较清晰的认知了。做数据分析,理解“业务流程”是必备的思维方式,尤其是刚入门数据分析时,必须要了解目力之所及的业务流程、参与其中的业务对象、操作时的数据留痕以及表面产生的问题。当你对当前业务有了以上角度的了解,才算是真正的入门。任何一个角度的不完善,就能造成你的理解、分析问题、提出解决方案时的盲区。
然后,如果你对当前的业务情况已经了如指掌,就可以着手解决一些明显的局部问题。比如产品上的某一模块的功能对最终的目标没有任何帮助,我们可以将其下线,保障整个产品的畅通,防止后面的产品规划上造成影响。
-END-
以上就是为大家介绍的业务流程梳理—数据分析的基石,希望对大家有所帮助,现在互联网已经进入到了短视频时代,如果需要抖音广告开户,抖音直播间付费推广开户或者托管的,都可以找我们咨询,现在开户优惠多多,还有返点,添加微信了解:veteran88