从服务品牌方投放小红书博主开始,我就被各种品牌方反复cue到这个问题,
即“品牌如何做好新品的小红书投放?”,这是一个很宽泛的问题,
所以,我很久都没办法下笔,或许是因为最近被问得足够多了,
也或许是因为的的确确积累到某种程度了,
所以我觉得是时候开始写啦,
当然,这只是提供我的一些思考及经验而已,
会偏向于逻辑及执行向多一些,
因此建议你在看的时候多想想如何结合/优化……
本文的内容框架:
一款新品上线之后,
需要做的第一件事情,
一定是做好基础的销量及评价,
因为不管新品之后是准备投放哪个平台/渠道都需要有一定的基础销量及评价,
不然即便是投放之后有真实用户进店,那转化率也高不了。
那做好基础销量及评价的方式有哪些呢?
1)刷单;
2)通过淘宝/天猫的粉丝群聊或者私域流量引导老用户去购买评价,或者是以寄送小样形式让老用户去购买评价;
3)去各平台/渠道注册企业账号,发布新品体验官招募来引导用户购买评价;
4)以无费置换的形式去置换各平台达人/博主发布作品/笔记,进而引导达人/博主去购买评价。
2、全域投放规划因为我现阶段只聚焦小红书版块,
所以没办法在全域投放上提供太多思路及建议
但针对全域投放规划,
我只想强调一点,即全域投放一定是小红书先行。
为什么呢?
因为,用户在其他平台看见品牌/产品之后大概率会去小红书上进行搜索,查看品牌/产品在小红书上的评价之类,这是用户的惯性行为,
所以,全域投放一定是小红书先行,
至于先行的时间段,大致是提前半个月进行投放。
补充一下,小红书的投放价值?

小红书的投放ROI跟所投放的内容质量有很大关系,
而针对所投放的内容质量,我们所能做的事情并不多,
1)策划内容方向;
2)精准选号;
3)审稿、改稿。
因为内容方向是选号、审稿、改稿的先决项,
所以,需要优先级策划好内容方向,再谈其他。
而内容方向的策划主要来自对行业及竞品的分析,
1)行业在小红书上的笔记数量、笔记数据及笔记内容,通过这些来判断行业大盘的情况,
并分析出一些行业热词,
Eg:功能需求词、场景词、价格词、竞品词、活动词……
及热门的内容方向/呈现方式,
Eg:新年妆容更容易得到平台推荐,妆容教程视频形式用户更喜欢、用户在妆容类笔记评论讨论最多的是眼妆……
并在此基础上洞察出用户的一些需求,
Eg:底妆容易脱妆、粉底容易卡粉……
2)同时期竞品在电商侧的评价,同时期竞品指的是跟自家产品推出时间相差不到三个月的竞品,
电商侧评价的话主要是看差评,
因为差评反馈的是用户最真实的使用体验,
从这些差评可看出竞品的缺陷,
包括用户的诉求,及对于同类产品比较在意的地方,
结合这些及自家产品的卖点之类来策划内容方向。
3)拆解竞品在小红书上的投放,-投放的博主标签;
-内容切入点;
-侧重的产品卖点及内容呈现形式;
-舆论检测;
-爆文内容拆解;
……
通过拆解竞品在小红书上的投放情况,
你能排除一些效果不好的内容形式,
至于内容方向不管想不想要全部记下来就好。
经过上述的一顿分析之后,
你会得出不少比较Nice的内容方向,及投放切入点,
也能排除不少效果不好的内容形式。
2、确定投放预算这是一件很现实的事情,
真的只能看品牌自身情况,
有钱的品牌就是砸钱,然后高举高打,
而没钱的品牌大多只能自己来,然后精打细算。
但不管预算多少,
在小红书上其实都值得尝试一下。
3、制定投放计划新品小红书投放规划一般是三个阶段,
1)测试期;
2)放量期;
3)节点爆发期。
但大多新品在小红书上的投放只有测试期,
因为不是什么产品都能投放出来的,
所以我们通常在测试期结束之后就能知道结果。
1)测试期-测试周期
一般是1-3个月,但基本上1个月就够啦,
除非碰上一些比较尴尬的节点,
或者ROI还行,对于产品还抱有一些期待……
-预算
依然是看品牌自身情况,一般建议是3-10W左右。
-预期ROI/效果
这也是判断新品经过测试期之后,能否进入放量期的标准,
一般来说,新品的ROI要在1:2左右方可进入放量期,
因为,ROI1:2其实勉强能盈利,
而低于2就很难说啦,
当然这也是需要核算成本各方面之后确定的,
即假设新品在测试期的GMV跟投放费用及产品成本持平,
那还是可继续进行测试的;
假设不能持平,是亏的,那最好是放弃,
或者进行少量投放进行曝光,维持销量;
假设是能赚不少的,那放量就完事了。
三、新品测试期1、制定BriefBrief是指提供给博主的笔记创作指导,
一般含有这些维度的内容:
1)品牌介绍;
2)产品介绍、卖点、利益点;
3)目标人群介绍;
4)产品使用场景介绍;
5)图文(字数要求)or 视频(长度要求);
6)是否加话题(高热度话题/品牌自创话题);
7)是否加标签(生活化);
8)内容方向(拆解好的内容框架);
9)参考笔记(内容方向所对应的、其他类型的);
10)首图要求(竖屏、高颜值);
11)标题要求(量词+功能需求词/场景词/价格词+品类词);
12)发文要求(排版、emoji使用、引导留资链路);
13)不能使用的违禁词、极限词提示。
需要注意的是,
1)图文和视频都需要生活场景化,体现真实性;
2)首图要高颜值,但不能过度P图;
3)标题内容不能太夸张;
4)禁止使用绝对用语:国家级、最、第一……;
5)图文笔记内容不要写太多,控制在500字以内最好;
6)不要抖音式内容;
7)不要搜索大字报;
8)不能出现图文不符;
9)笔记图片不要过分摆拍;
10)笔记图片内容不要重复,不要反复拍(横拍、竖拍、换个场景拍)产品包装;
11)笔记图片不要只展示包装图,不展示细节图;
12)护肤类产品要上脸展示,不能不上脸。
最后,我们在投放小红书的时候经常会说到“关键词”,
因为,关键词的确是能带来不少搜索流量的,
所以,在关键词的选择上,我们得出的经验是,
1)笔记的文字跟图片都会被小红书系统自动识别并形成标签,而这些标签是小红书系统根据笔记内容语义进行自动生成的,这是小红书系统对笔记的抽象理解;
2)小红书的笔记标签是搜索和推荐的重要依据;
3)研究小红书博主的爆文笔记里多次提及的关键词及笔记相关标签是可提高爆文率的;
4)在关键词的选择还需要根据搜索热度来选择,一般选择那些搜索量大,但相关笔记不多的关键词会比较好占据,选择搜索热度在1W左右的关键词会比较好;
5)关键词的选择还跟产品消费场景即痛点相关,即长尾关键词;
6)通常300-500篇小红书博主笔记,即可占据某一关键词;
7)关键词最好预埋在笔记的首段及尾段,并要进行多次提及。
Ps:小红书的内容方向趋势是在不断变化的,
所以Brief不能一成不变,
需要在执行的过程里不断进行动态调整,
尤其是回收数据之后要对Brief不断进行优化及迭代。
其次,在小红书App上关注“小红书生态营销”、“薯条小助手”及“新品薯”多去看它们发布的优质笔记案例,这些案例都配有针对性的拆解,方便你针对性制定Brief。

如上文所述,
小红书的投放ROI跟所投放的内容质量有很大关系,
而针对所投放的内容质量上,
我们所能做的事情并不多,
1)内容方向;
2)精准选号;
3)审稿、改稿。
所以,选号的精准程度也比较关键,
精准选号的维度?

有些维度没办法通过表格形式呈现,
因此简单做一些补充,
1)笔记风格需稳定,不能经常性变化;
2)近期笔记(最近发布的10篇笔记)数据
-近期笔记数据太稳定(点赞浮动<10-20)不能选择,
数据太稳定大多情况下是刷量导致的,
正常的博主肯定会有数据好或不好的时候,
当然,数据太稳定还有一种情况,
即博主把数据不好的笔记给删除或隐藏了,
如果跟这一类博主合作,就会存在合作的笔记被删除或隐藏的风险,
所以,建议不要选择。
-近期笔记数据浮动太夸张不能选择,
这说明博主内容创作水平不稳定,导致内容质量不稳定,
投放这一类账号风险太高,不值得。
测试期追求的是数据真实稳定,这样才能有效归因,
梭哈赌爆文,可留在后续拓展增量人群阶段(放量期)。
3)近期笔记(最近发布的10篇笔记)数据低于10不能选择;
4)账号笔记内容
-文案是否真实、自然?
-图片是否好看?
好看的标准:
a、图片颜色明亮不暗淡;
b、图片上有可爱的贴纸或文字;
c、图片会用好看的滤镜进行修饰;
d、图片整体看起来干净整齐。
5)账号笔记评论
-账号笔记只有点赞、收藏,却没有评论,
或者评论内容太虚假,不能选择;
-逐一查看笔记的评论用户,假设全是同类目的博主,那笔记大概率是有去互赞评之类,虚假数据不能选择;
-评论里一定要有用户问链接,这是关乎实际转化的关键因素。
6)账号笔记的相关内容
从笔记的相关内容可看出这篇笔记是否有进行修改或替换,
Eg:笔记在起初发布的时候是星座、许愿这一类自然流量、互动数据不错的内容,之后再修改/替换成产品相关的笔记,这样笔记看起来的互动数据就不错,但并没有什么用……
有出现这一类情况的账号不能选择。
7)颜值类、抽奖福利类账号不能选择
颜值类大多是冲着颜值去的,而非产品,
多少会偏一些色情,
虽然小红书女生居多,但好色是人类的古老本能。
抽奖福利类也一样,占便宜也是人类的古老本能。
当然,最核心的原因还是因为种草力不强,
虽然能够带来不少曝光及数据反馈,
但并不能带来实际的转化效果!
最后,测试期追求的是数据真实稳定,这样才能有效归因,
所以,测试期选择的账号一定要是优质账号!
其次,许多品牌方会比较在意素人、初级达人、腰部达人、头部达人的投放比例,
针对这个,可通过千瓜数据之类的小红书数据分析工具,去查看所属类目在近90天相关笔记的情况,
1)发布相关笔记的博主有多少;
2)素人、初级达人、腰部达人、头部达人的数量分别是多少;
3)这些博主的比例是多少。
通过这些数据,结合自己的预算及投放节奏来进行投放总量及投放比例的确定。
但实际上在投放比例上,我个人觉得没有太多值得深究的,
即这些所谓的投放比例并不一定有什么用,
只是给自己心理带来一些确定性的安慰而已,
从根本上来看,还是要从账号及内容质量去下功夫,
这才是切实可提高整体投放效果的东西。
3、发布笔记1)发布之前需要进行审稿、改稿,
因为这个会偏主观一些,
所以提供一份比较标准的检查清单吧,
图文类笔记检查清单:
-图片尺寸:1:1/4:3/3:4;
-文字直白易懂;
-首图和标题一致;
-评论区互动引导;
-有卖点(首图/标题/文案);
-有针对目标用户;
-定位精准;
-色调/风格一致;
-没有高饱和颜色;
-没有过分PS修图;
-注意分段,适当使用emoji进行分隔;
-违禁词、极限词排查。
视频类笔记检查清单:
-格式符合长度5分钟以内;
-视频尺寸:9:16/1:1/3:4;
-快节奏BGM;
-内容直白;
-有字幕、有配音;
-有卖点(首图/标题/视频/文案);
-不做长剧情视频;
-主角人设鲜明;
-15秒内说重点;
-视频文案一致;
-评论区互动引导。
2)遵循博主过往的笔记发布规律,
避免深夜23点至上午七点这个时间段发布笔记。
大多小红书的投放在发布之后就结束啦,
但实际上小红书的投放是需要通过投放后精细化运营来提高整体投放效果的,
Eg:薯条推广、信息流、控评、笔记置顶、品牌账号互动、直播……
这些都能成为投放效果倍增的关键点。
4、薯条推广1)什么是薯条?

2)薯条投放数据



大盘数据是在不断变化的,
小红书App关注“薯条小助手”每周定时去看它的直播,
它会在直播间里分享实时的大盘数据,
没有提及的话,也可在直播间里进行提问。
3)薯条的多种作用

4)怎样设定薯条推广的目标?

5)如何为笔记设置投放目标?

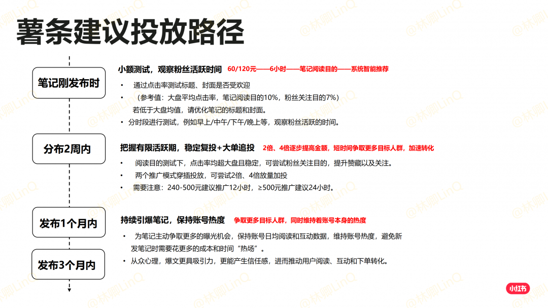
6)薯条建议投放路径
检测笔记发布后12小时、24小时、48小时的数据,
计算出互动率及数据增长速度,并设定预期值,
只要数据开始增长就可开始投放薯条,
另外超预期的笔记最好是马上开始投放,
并给笔记同时开三个订单,
一个阅读量目的,
一个赞藏量目的,
一个粉丝关注目的,
根据薯条所呈现的数据来不断优化内容及个人页。

这是小红书官方所提供的建议,
不过在投放金额上需要注意一下,
金额<200元,投放6小时,测试笔记内容;
金额=200元,投放12小时,优化点击率;
金额>200元,投放24小时,
单篇笔记一天薯条推广购买金额最好不要大于500元,
因为笔记数据的激增很容易导致小红书官方限流,
而这个限流并不是限制薯条推广流量,而是笔记的自然流量,
具体的体现是薯条推广速度下降,各方面数据增长放缓。
7)薯条推广FAQ
-为什么薯条推广数据不好?




-投了薯条就一定会有效果吗?
如果笔记本身质量很高,即使小额尝试也是能看到效果的,
如果笔记数据表现不好,可通过每次投放的数据表现来找到修改方向,不断进行修改优化,
但核心一定是笔记内容质量足够优质!!!
最后,小红书App关注“薯条小助手”有空多看看它的笔记及直播,它会经常分享一些优质的薯条推广案例,以及相关的干货。

因为我对于信息流这一版块并不熟悉,
所以只知道基础的投放逻辑,
即,通过薯条测试出优质笔记,再通过企业号转载笔记投放信息流来实现营销闭环。






剩下的精细化运营就需要自己去摸索啦,
像企业号/店铺运营、控评……
不过,小红书的品牌投放逻辑便是这样,
我借用官方所提供的二张图来总结一下上述内容吧。


在确认这款产品可投放出来之后,开始放量投放即可。
这个阶段,结合测试期的数据来进行动态调整,
尽可能把测试出来的方法论标准化、精细化。
其次,选号的要求可稍微放低一些,
因为,经过测试期的几轮投放之后,
大多垂类的优质博主基本上已经合作过啦,
所以,需要放低一下要求,去赌一赌爆文,
以及尝试破圈,选择一些非垂类的博主进行投放,
通过这些操作来拓展增量人群,提高品牌声量。
最后,需要开始在精细化运营(企业号、直播)上进行深耕,
这是抛开投放之外,唯一能撬动ROI的杠杆。
Ps:在这个阶段还需要注意笔记报备,
在测试期里我所提及的投放指的是不报备笔记投放,
因为小红书推出啄木鸟及熊猫计划之后,
对于笔记的审核愈发严格,
所以需要保持每个月至少1-3篇的报备笔记投放来稳定收录,
报备笔记的投放量跟投放总量是有一定关系的,
投放总量<100篇,每个月投放1-3篇报备笔记即可;
投放总量>100篇,每个月则需投放5-10篇报备笔记。
五、新品节点爆发期节点指的是电商节点大促,
Eg:3.8、6.18、11.11、12.12……
通过节点大促来实现新品爆发成为爆品,
针对这个阶段,
小红书投放需要围绕节点提前策划相关内容方向及安排博主,
在准备时间上需要提前1-2个月左右,
而在整体投放上也需要提前至少半个月开始加量投放进行铺垫。
综合下来,你会发现新品的小红书全年投放会是脉冲式投放,
即“
以上就是为大家介绍的品牌如何做好新品的小红书投放?,希望对大家有所帮助,现在互联网已经进入到了短视频时代,如果需要抖音广告开户,抖音直播间付费推广开户或者托管的,都可以找我们咨询,现在开户优惠多多,还有返点,添加微信了解:veteran88