• 首 页
  • 产品介绍
  • 用户案例
  • 代理加盟
  • 全 部 栏 目

    智能AI电话系统 外呼电话线路 呼叫中心系统 人工外呼坐席 防封外呼系统 服务支持
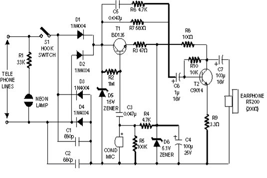
    耳塞式二管接收电话机电路
    POST TIME:2021-07-22 17:03

    耳塞式二管接收电话机电路 

    上一篇:无绳电话机台机控制电路
    下一篇:无绳电话机开机编码和解码电路
    

    关于我们 | 付款方式 | 荣誉资质 | 业务提交 | 代理合作


    © 2016-2020 巨人网络通讯

    时间:9:00-21:00 (节假日不休)

    地址:江苏信息产业基地11号楼四层

    《增值电信业务经营许可证》 苏B2-20120278

    X

    截屏,微信识别二维码

    微信号:veteran88

    (点击微信号复制,添加好友)

     打开微信